关于第十届教育部科学研究优秀成果奖(人文社会科学)申报成果的第二轮公示
作者: 来源: 发布日期:2026-01-04 浏览次数:
各有关单位:
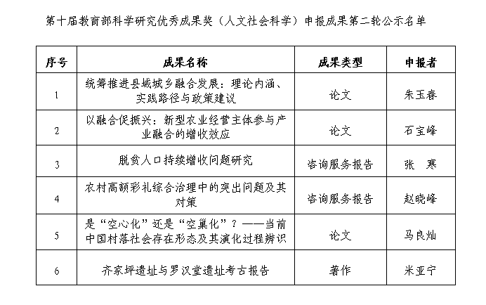
根据《教育部办公厅关于第十届教育部科学研究优秀成果奖(人文社会科学)申报工作的通知》(教社科厅函〔2025〕12号)等有关要求,我校推荐参加第十届教育部科学研究优秀成果奖(人文社会科学)评奖的6项成果均已通过教育部初审。按照文件要求,现对我校申报成果进行第二轮公示。
公示时间为2026年1月4日至2026年1月15日(10个工作日)。公示期内如有异议,可通过书面或电子邮件形式向科研院实名反映。单位反映情况的,请出具正式公函并加盖公章;个人反映情况的,请提供姓名、联系方式及证明材料等。
联 系 人:魏月媛
联系电话:87082961

科学技术发展研究院
2026年1月4日